Application Structure

Explain the structure of an NDTwin application.

NDTwin Application Structure

This article describes the overall structure and execution flow of an NDTwin application. The application operates in two cooperating execution contexts:

  • A periodic main control thread
  • An event-driven I/O thread for simulation callbacks

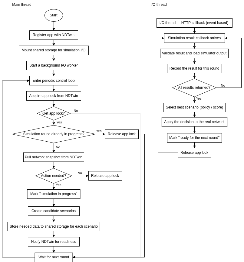
1. High-Level Pseudo Code

START
  Register app with NDTwin (enable simulator callback)
  Mount shared storage (e.g., NFS) for simulation I/O
  Start a background I/O worker:
      - runs the HTTP server
      - receives simulation results

MAIN THREAD (runs every fixed interval)
  Acquire App lock from NDTwin
    If a simulation round is already in progress:
        Release App lock to NDTwin
        Wait until next interval
        Continue

    Pull current network snapshot from NDTwin:
        - topology + device states
        - flow rules
        - observed traffic/flows

    If action is needed (e.g., save energy or relieve congestion):
        Mark “simulation in progress”
        Create one or more candidate scenarios (e.g., power OFF / power ON choices)
        Submit scenarios to the NDTwin
    else
        Release App lock to NDTwin
        Wait until next interval
        Continue
  Wait until next interval

I/O THREAD (HTTP callback path, event-driven)
  On simulation-result callback:
    Validate result and load simulator output
    Record the result for this round

    If all scenarios for the round have returned:
        Select the best scenario (by policy/score)
        Apply the decision to the real network:
            - power on/off selected devices
            - wait for readiness
            - install/modify flow rules in the right order
        Mark “ready for next round”
        Release App lock to NDTwin

2. Flow Chart

Figure: NDTwin Application Control Flow (Main Thread & I/O Thread)


3. Component Explanations

3.1 Application Initialization

Purpose: Prepare the app to interact with NDTwin.

  • Registers the application so NDTwin knows where to send simulation callbacks
  • Mounts shared storage for simulation input/output files
  • Starts the background I/O worker (HTTP server)

This phase runs once at startup.

3.2 Main Control Thread (Periodic Loop)

Purpose: Decide when and what control actions should be simulated.

Key responsibilities:

  • Ensures only one control round from one application runs at a time using an application-level lock
  • Pulls a consistent snapshot of the current network state
  • Evaluates policies (e.g., energy saving, congestion relief)
  • Generates and submits candidate scenarios to NDTwin

This thread never blocks waiting for simulation results.

3.3 Application Lock (Coordination Mechanism)

Purpose: Prevent overlapping control rounds from one or several applications.

  • Acquired before reading network state or submitting simulations
  • Released only after all simulation results are processed
  • Guarantees deterministic decision making, and eliminates conflicts between different applications

3.4 I/O Thread (Simulation Callback Handler)

Purpose: Handle simulation results asynchronously.

Triggered by NDTwin when:

  • a simulator finishes execution
  • a scenario result becomes available

Responsibilities:

  • Validates and parses simulation outputs
  • Tracks which scenarios have returned
  • Determines when a round is complete

3.5 Decision & Actuation Phase

Purpose: Apply the best simulation outcome to the real network.

Actions may include (take energy-saving app as an example):

  • Powering devices on/off
  • Waiting for device readiness
  • Installing or modifying flow rules in a safe order

Once completed:

  • The system is marked ready for the next control round
  • The application lock is released

4. Design Characteristics

  • Event-driven + periodic hybrid model
  • Simulation-in-the-loop control
  • Non-blocking main loop
  • Strong separation between decision logic and execution
  • Safe concurrency via explicit locking

This application structure relies on the following NDTwin APIs to register the app, coordinate control rounds with locks, and dispatch simulation cases.

5.1 Registration

PurposeMethodEndpointUsed in
Register the application and provide the callback URL for simulation completionPOST/ndt/app_registerApplication Initialization

5.2 Simulation Dispatch

PurposeMethodEndpointUsed in
Submit a simulation case to NDTwin for dispatching to the external simulatorPOST/ndt/received_a_simulation_caseMain Control Thread (Periodic Loop)

5.3 Lock Coordination (Control Round Exclusivity)

The application uses an app-level lock to prevent overlapping control rounds and ensure consistent decision-making.

PurposeMethodEndpointUsed in
Acquire the application lock before reading state / dispatching simulationsPOST/ndt/acquire_lockMain Control Thread (start of each round)
Extend the lock while the round is still in progress (optional heartbeat)POST/ndt/renew_lockMain Thread or I/O Thread (while waiting for results)
Release the lock after completing actuation and marking the round donePOST/ndt/release_lockDecision & Actuation Phase (end of round)

Note: In a typical workflow, the app calls acquire_lock before pulling a network snapshot and submitting simulation cases, periodically calls renew_lock if the simulator takes time, and calls release_lock only after all results are processed and the chosen action is applied.

See more NDTwin API docs in NDTwin API.